首页
优米娱乐划水麻将
协会概况
协会简介
领导介绍
现任理事
组织章程
组织架构
yo米直播足球
yo米直播足球
yo米直播足球
yo米直播足球
yo米直播足球
yo米直播足球
yo米直播足球
yo米直播nba
yo米直播足球
yo米直播足球
yo米直播足球
yo米直播足球
yo米直播足球
综合搏击
专业委员会
yo米直播足球
yo米直播足球
全国城区体育工作
专业委员会
联系我们
进入
协会项目
精品赛事
YO米直播世界杯
培 训
YO米直播体育
认定标准
进入
健康管理
YO米直播NBA最新消息
宣传推广
进入
品牌赛事
综合赛事
进入
职工足球
进入
职工乒乓球
进入
职工羽毛球
进入
桥牌
进入
优米官网登录入口网址
协会公告
协会会刊
yo米直播赛事
职工体育人随笔
进入
申请入会
您所在的位置:
网站首页
>
协会公告
>
正文
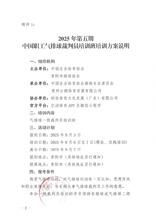
关于举办2025年第五期中国职工气排球裁判员培训班的通知
2025-08-19 来源:本站原创
YO米直播足球足协杯